
作者:神州信息 杨娜 晋梅
随着金融科技不断发展,银行向数字化转型加速推进。近几年,手机银行应用(Application,简称App)逐渐成为商业银行大零售板块各展风采的重要阵地。
截至2022年12月手机银行服务应用活跃人数已经突破5亿,银行大零售板块开展业务的核心场域已经从传统的线下网点全面向线上转移,而疫情的爆发更是加剧了这一进程。包含手机银行应用App、公众号、视频号、抖音蓝V账号等在内的线上全域空间,已经成为商业银行向客户展现企业文化、突显产品亮点、完成交易转化、提供多样化服务的主要场域。
随着互联网流量生态从粗放式圈地向精耕细作的转变,银行的客户争夺也进入存量时代。金融产品同质化问题日趋严重、市场竞争日益加剧,作为业务核心阵地的手机银行应用App,如何以合理的成本实现可持续获客、并有效培养存量客户的忠诚度从而切实提升客户经营价值、夯实业务竞争力,成为全行业都在积极探索的新课题。
在各大银行的战略发展规划和经营指标体系中,我们开始看到月活跃用户数量MAU(Monthly Active User,MAU)的身影。以月为统计周期,MAU反映的是当月登录或浏览使用过App的用户数量,是产品力、运营力和用户体验的综合体现。
多家银行开始以管理资产规模(Asset Under Management,简称AUM)和活跃用户数量MAU的“AUM+MAU双指标增长”作为目标,精准有效地驱动各项工作的有序开展。尤其是肩负着手机银行等线上空间的规划建设和持续运营的电子银行部门,开始以MAU的波动和趋势来评估相关活动、版面、功能等的业务效果,围绕曝光、转化、留存、活跃、复购、推荐等关键环节开展精细化运营管理,借此打造高品质的客户体验并持续创造业务价值。
在推进落地和持续运营的过程中,越来越多务实的银行也逐步意识到,单纯通过弱关联场景的浅层链接或者简单粗暴地发放优惠福利,已经无法吸引客户持续提升MAU,更难以有效促进转化、真正驱动业务规模AUM等指标的实质性增长。
聚焦“手机银行如何实现MAU的有效增长和可持续运营”,笔者作为资深运营操盘手和专业数据科学家,将从市场趋势的分析、行业痛点的深挖、客群需求的拆解、数据驱动的切实落地等多重角度,基于为多家银行提供咨询规划和运营陪跑服务,而深度参与和积累的一线体感和实操案例,提供全面而深度的干货解读。
1. MAU有效增长所面临的主要挑战
MAU有效增长的真正价值,在于切实驱动银行核心经营指标(比如核心客户数量、AUM体量等)的可持续提升。以最早把MAU纳入“北极星”指标的招行为例,其核心客户有效月活率已稳定在85%以上,核心客户两次访问App的间隔时间缩短至5天。在MAU稳健亮眼的表现背后,截至2022年第三季度招行零售客户达1.82亿户(含借记卡和信用卡客户),较年初增长5.2%;零售AUM接近12万亿元,较年初增长11.2%。招行MAU的增长对AUM等业绩指标的牵引效果显著,然而各大银行在迈向“MAU与AUM并进”的道路上依然面临着重重挑战。

图1.招商银行MAU的增长对AUM等业绩指标的牵引效果显著
1.1 市场竞争激烈
手机银行作为银行零售业的重要战场,为提升用户量和活跃度,各家都投入了大量成本与资源,竞相优化客户体验、升级手机APP功能服务、拓展场景渠道,策划各类活动提升客户活跃度。在有限的客户基数下,流量不断被分散,而客户对于手机银行服务/产品的选择则愈发趋于理性化,银行则需付出更大的成本来吸引、挽留客户,带来的却是不断吃紧的预算和难以达成的指标,粗放型的营销与推广不要说无法实现“AUM与MAU并重”的目标,连最基本的提升MAU都难以达成。
“内卷”已蔓延至手机银行,如何在众多手机银行中脱颖而出、体现特色、做出价值,将是一大考验。
1.2 定位不准缺乏独立思考
打开绝大多数手机银行App,客户大都会有貌似包罗万象、实则千篇一律的感觉。近年来,在“得场景者得天下”的执念驱使下,面对“存、贷、汇”等传统金融业务普遍存在使用频率较低的现实挑战,各手机银行纷纷选择了覆盖客户衣食住行娱等泛生活场景,同时推进横向拓展和纵深渗透,希望借此提升客户的使用率与粘性。
零售之王招行旗下的“掌上生活App”,就自建二十多个消费场景,囊括了“饭票、影票、商城、酒旅、缴费、信用卡服务”等。然而,在“掌上生活”历经数年、耗巨资打造的这么多场景中,真正算得上“爆款”、“成功占据客户心智”的可能也只有“周三五折饭票”。
表面热闹、实则多个第三方H5链接生拼硬凑的“9+N”面板,距离能够稳定推动MAU和AUM同步增长的强势场景还有很长的路要走。打造真正意义上的特色场景,需要充分盘点资源禀赋、梳理业务逻辑和价值链后,科学规划、多方协同、合理投入以及持续的运营迭代。即便是招行,“周三五折饭票”尚且需要数年磨一剑。对于绝大多数中小银行来说,如果还没有找准自身优势、拉新路径和留存转化策略尚不清晰、手机银行整体运营能力建设刚刚起步,单纯依靠“抄大行作业”、搬运大行合作方入驻大概率不能带来预期的效果。
我们为很多手机银行做过板块分析和客户体验评测,发现很多“砸钱砸了个寂寞”、“抄作业抄到坑里”的负面案例。看到别家有资讯频道、自己就也搞一个资讯板块,但没撑多久就从日更退化成周更、月更甚至经年不更。选题、内容、排版、互动等都是需要持续地规划、分析和迭代维护,需要用心经营及成本投入。每家银行自身情况、客户体量和结构等都有所不同,跟风建场景、拓板块,无法达到预期效果,还可能因为过于发散而错失良机。
众多手机银行同场竞技正面刚,切忌幻想“出奇制胜、弯道超车”,还是回归商业本质更靠谱些。要看清自身优势、洞悉客户真实需求,明确战略定位,通过目标拆解、划分优先级,找到适合自己的、可执行度高的落地路径,才有机会打造出有特色、有品牌护城河、有生命力的服务与场景。一句话,重在质而不在于量。
1.3 数据驱动的价值尚未切实赋能到一线
数字化转型驱动业务变革,这个课题近几年在各个行业都被不断提出。我们坚信数据驱动的新型生产力终将在提升效果、效率和体验等战场全面开花,而理清现状、找准路径、脚踏实地是实现这一宏大目标的必经之路。
对数据资产的理解、认知和应用,很多银行还处在初级阶段。业内普遍存在的误解,是认为立了一个客户标签体系的项目、拉一张号称有成百上千个维度的客户标签的宽表、再凑上几个数据科学家或者模型分析师,就可以实现数据驱动的定向营销、千人千面和精准触达。实际的情况是,客户标签体系只是为客户的基础属性、行为特性和兴趣偏好等信息,预留了存储的空间。想要拥有相对准确客观的、及时动态更新的数据来填满这些空间,是需要开展大量有业务假设驱动的、有清晰验证的路径和迭代闭环设计的“洗标签”来做底层支撑的。
另一个不容回避的现实情况是,大量客户标签体系的整体结构、标签定义、更新规则和场景化应用时的注意事项,从规划阶段到建设过程中普遍缺乏和业务部门的充分沟通和测试修正。真到了要实战的时候才不出所料地发现,部分“先天不足”的客户标签在可用性、准确性、可解释性上都暴露出明显的缺陷和短板。
除了客户标签体系,要准确评估在手机银行上开展的各项活动的影响力、运营转化效率和业务效果也面临着很大的挑战。从我们对多家银行开展的深度访谈来看,对于“不能盲目砸钱,要做活动就要评估投入产出(ROI)”大家都有普遍的共识。但实际在收集活动相关的底层数据来整理生成各项量化指标的策略规则和评估逻辑,都还存在很大的提升空间。
比如,用活动短信的到达率或者活动奖品的使用率来评估活动效果,看似合理却经不起仔细推敲。毕竟,大部分短信服务商都能把到达率做到95%以上,但到达本身并不能代表真正触达到客户,要不然大家也就不会有这么多条未读短信了;奖品使用率在一定程度上可以反映奖品本身对于中奖客户的吸引程度,用于评估活动效果还是过于片面、缺乏说服力。
手机银行自身在数据采集逻辑和管理应用等方面的功力有待提升,通过手机银行持续积累的数据,在跨场景、跨业务、跨部门、跨系统的流通链路和协同机制等有待完善。数据驱动能够创造价值的大前提,是紧贴业务、是尊重底层逻辑、是“基操”都要做到位。唯有如此,银行才有机会在业务逻辑链、过程指标链到量化价值链等多个层面切实落地“MAU和AUM并重”的可持续发展战略。
2. 要提升MAU,那些你不得不知道的经典“基操”
这篇万字长文我们用了将近三分之一的篇幅来拉齐认知,精准筛选真正肩负着“MAU和AUM齐头并进”KPI的群体。既然大家担子都这么重,咱们话不多说直接进入实操环节。
你肯定对“搞活动”又爱又恨,毕竟,扛着MAU指标的人,365天不是在搞活动、就是在去搞活动的路上。活动,是一种可以快速触达客户,实现获客、活客、留存等目标的营销和运营方式,是包含手机银行在内的各类App有效提升MAU指标的犀利抓手。
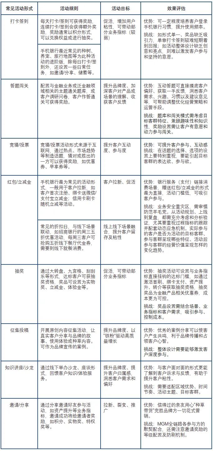
不同活动形式可以带来不同的营销效果。我们把适合在手机银行开展的、常见的活动形式及其规则、目标、效果、优势和挑战等总结梳理在(表1)供大家参考使用:

表1.手机银行常见活动形式和特点
以上活动形式还可以进行组合营销,结合业务目标、任务,如完成页面浏览、分享、交易、购买金融产品等,一步步引导客户转化。
3. 以活动盘活手机银行、有效提升MAU的核心要素
3.1 核心指标拆解快速定位活动策略
要真正实现“以活动盘活手机银行、有效提升MAU”的目标,首先要解决的问题是——拆解目标。核心目标只有经过科学合理地拆解,才有可能制定对应的行动计划。
目标拆解需要以明确目标为前提,上下一体、使总体目标得以实现为基础。以运营手机银行为例,如果以MAU的有效增长作为北极星指标,可围绕获客、转化和留存等关键环节拆解出二级指标,对于每个关键环节又可以进一步细化、拆解到可以具体分配到某个团队或个人的可执行单元。
值得注意的是,提升MAU的路径有多种,静态的目标拆解无法保障长期甚至中期的最优路径。市场环境、客群结构等都在动态变化,需要不断根据过程指标的变化来调整优化。因此,目标拆解是一个需要持续运营和复盘迭代的动作。
具体来说,目标拆解可以分为以下关键步骤:明确北极星指标(核心指标)、拆解目标、管理目标、目标考核评估、目标优化调整等。
以信用卡活动为例(图2),如果设定信用卡消费额提升作为北极星指标,可先根据目标客群所处生命周期做阶段划分,如潜力用户、活跃用户、成熟期用户、流失用户。对处于不同阶段的客群,运营工作的重点也是有所差异的。比如,潜力客群的运营更关注申请及激活率,而对流失风险较高的客群则更关注沉默时长、挽回率等指标。待目标拆解到位之后,再围绕细化指标有针对性地开展活动策划。

图2.通过目标拆解制定活动策略
3.2 数据驱动的精细化活动运营体系
3.2.1 根据客户标签体系划分重点客群
不同手机银行App在客群结构和重点客群画像等方面各具特色,这主要与手机银行的整体风格、发展阶段、营销哲学、推广区域、产品优势和经营重点等密切相关。有的主打代发客群,有的聚集银发客群,有的发力年龄段下探;不同客群在需求和偏好上的差异,需要在功能版块的设置、活动策划、体验链路、配套产品和服务等方面通过精准剪裁来适配。
因此,活动策划过程中,明确目标客群及其画像特征和需求特点至关重要。客户标签(图3)通常覆盖基本信息、金融特征、社会属性、风险特征、生活属性、行为属性等板块。结合手机银行客群行为特征,如活跃度、贡献度(贡献度可以围绕金融产品或服务的使用情况,也可以基于邀请分享或登录互动次数)、权益偏好、风险偏好等,可将目标客群进行分层分群,如高价值客群、重点挽回客群、潜力客群等。

图3.用户画像分析,挖掘高价值客户偏好
基于客户标签分析,可相对合理地推测和描述目标客群的需求和偏好。如果分析的初步结论是,某客群通常在工作日中午登录手机银行、对厨房小家电类权益较为偏好、金融产品风险偏好属于稳健类(图4),那么在策划活动时即可以厨房小家电权益作为钩子,调整推广触达时间为客户活跃时段,这样有机会增加活动信息的触达、曝光和响应率,并有效引导客户成功转化。

图4.基于目标客群的画像分析来调整适配活动策略
3.2.2 数据分析体系挖掘客户深度需求
营销活动的“火爆”并非是衡量活动好坏的唯一标准,需要结合目标进行拆解,搭建数据分析体系,找到真正的核心指标后,才能根据数据来指导活动策略,最终实现北极星指标的提升。
当前手机银行App活动层出不穷,但却鲜有能说清楚活动效果和优化方向的。受招商银行掌上生活“周三五折饭票”活动影响,各类“五折宠粉日”纷纷涌现,成为各家银行投入重金的主打活动。在这类“宠粉日”的运营复盘报告中,活动期间的PV、UV、五折券售罄时间等指标常常被用于呈现活动的“火爆程度”,比如“1分钟内优惠券被抢光”。但这样“火爆”的活动真的触达到目标群体、带来有效转化、实现拉新促活的目标了吗?扎心的事实是,在参与此类折扣力度和变现空间较大的活动的群体中,羊毛党占了很大比例,宠粉福利大概率进了假粉的口袋。要感知到表面的繁荣、又要量化清楚热闹背后的真实效果,需要重视活动数据分析体系的规划建设和应用迭代。
数据分析体系的支撑需要贯穿活动始终。在活动策划阶段,需要确定活动的目标并将其拆解出可量化的指标,指标的制定需要结合预算、历史数据及往期活动表现、现有资源等进行测算,并在活动上线后根据实际数据进行调整。活动期间,需要实时跟踪活动数据,如抽奖活动中奖节奏、奖池数量、参与人数、闯关率、ROI等,如发现数据异常需及时调整策略甚至启动应急方案等。活动结束后的复盘是数据收集与经验积累的重要一环,是判断活动效果、找准迭代方向的重要依据。
活动数据体系的设计可以参考零售经典“人-货-场”运营模型(图5)来实现数据驱动的精细化运营。“人”——洞悉相关客群(参与 vs. 未参与,App渠道 vs. 短信渠道等)的分布结构、画像分析、风险分析等。“货”——金融类或泛生活类产品和服务等活动权益的选品、备货、上架、成交和售后等。如金融产品购买率或权益使用率较低,需要分析推荐产品或权益是否匹配目标客群,是否门槛过高或缺少吸引力。“场”——活动场域的“氛围感”,包含客户参与的流转动线设计、活动页面排版布局和视觉风格等,客户参与活动体验的流畅性也是活动非常重要的一环。

图5.零售经典“人-货-场”运营模型,数据驱动精细化运营
特别需要注意的是,数据分析毕竟不是为了分析而分析,关键是要透过数据表现、结合业务理解来驱动真正有意义的活动复盘,验证提出的假设和预判,为优化调整和持续迭代活动策略提供有力的依据(图6)。比如,发现客户参与度、流失率、转化率等效果指标未达到预期,可从过程指标来判断是否存在活动流程繁琐、操作复杂、体验差、实际奖励与宣传差异大等原因,要用有明确业务假设指向的指标分析来映射问题、推导优化方向,才算做到了活动数据的物尽其用。

图6.通过活动数据分析定位问题和规划迭代方案
通过与历史或未开展活动期间数据对比,捕捉关键指标的变化与趋势。如果对比发现活动并没有带来预期效果,需进一步分析问题原因,对没有效果或投入产出不合理的活动就需要及时调整止损了。(这里可能会受到推广力度、活动时间等外部因素影响,如想进一步分析某个指标的影响程度可以采用ABTest的方式,在同一环境下调整某一项指标或活动规则随机分流测试,可以对比出不同指标/规则对活动效果的影响程度。)
总之,活动数据的有效分析需要科学管理活动效果、积累经验、洞悉规律,为实现“以活动促MAU有效增长”持续提供燃料。
3.3 面向客群的活动规划和精细运营
上文提到客户标签体系的建设和数据分析的应用有助于准确洞悉客群的需求、偏好、习惯等,那么,在这些洞察的基础上,在为不同客群推荐金融产品、权益服务及营销活动时做到适配剪裁,就大概率可以更精准有效地触达和转化目标客户,以高质量MAU助力业务转化。
“适合的才是最好的”,作为示例(表2),根据当下多家手机银行需要重点经营的两大类客群的特点和配套策略做了详细的分析和拆解:

表2.面向客群的差异化活动策略适配
3.4 矩阵运营为组合营销构建闭环
活动方案确定后,预热期间的关键工作是要做到有效触达,把活动的核心价值传递给客户。无论是希望充分利用现有资源,还是旨在为客户打造流畅的、一致的体验,都需要全面客观地盘点和整合各类渠道资源,再结合重点经营客群的特点和偏好来搭建运营阵地、打通运营链路,以更多触手、更有效地触达客户。
(表3)全面梳理了现阶段商业银行主要的触客渠道,覆盖线上、线下、自有、外部等多个维度供运营人员参考。同样的渠道,对于不同体量、不同品牌力、不同定位、不同发展阶段的银行来说,所能发挥的作用、积蓄的势能和应用的方式都会有显著差异。强烈建议每家银行要站在自己的视角,全面客观地审视和评估每一个渠道。构建高效运营矩阵的最基本要求,就是先要充分了解矩阵中的每一个元素。

表3.手机银行常见的活动推广渠道
看到这里的同学大概还会有90%认为“这些渠道我们早都玩得很溜”。如果这个念头也在你脑海中划过,哪怕只闪现了0.1秒,这篇文章都值得你从头再看一遍,是边看、边划重点、边记笔记的那种看。
用过不等于会用,切记——细节决定成败。尤其在行业普遍预算吃紧、必须精打细算、又还没磨练出来运营大牛的当下,如果还认为推广不是难点,搞个push、发条短信、资源位曝光都还停留在只关注是否顺利上线,那预算不打水漂都不合逻辑。
不关注细节、没有科学规划的推广,先不说浪费资源、不创造业务价值,很可能还会打扰到客户留下负面印象甚至引发客诉。搭建运营矩阵进行组合营销,结合客群特点选择适合的推广渠道及推广时间与频率,根据客户意愿、反馈,进行策略调整跟进,形成营销闭环。
以(图7)手机银行个人贷款为例(已借款客户),先筛选出借款即将到期客户,结合利率优惠活动,通过智能客服触达客户;根据智能客服筛选出借款意愿较强客户,再结合借款资质(还款情况)等信息,拆分出高价值客群;高价值客群通过人工客服+短信跟进;借款需求较低但资质较好客群可拉入社群进行再次营销。

图7.手机银行个人贷款运营矩阵示例
搭建运营矩阵时需要考虑以下几个方面:
①目标客群特点,不同推广渠道、场景下所触达主要客群有很大差异,如线下柜面或易拉宝等主要受众为银发客群,而像抖音、直播平台可能主要受众更为年轻化,在推广过程中就需要结合场景特点,调整活动话术、设计元素等。
②自动化智能化推广,在营销推广过程中除了通过人工客服、客户经理宣导等营销方式,还需要结合智能化工具,如智能客服、智能短信等,通过制定策略、设置规则,系统可实现自动拨打电话或推送短信,还可进行周期性的回访、监控。结合智能化推广工具,可以大大降低人工成本,提升工作效率。
③整合运营渠道资源,活动推广需要结合现有资源进行整合,全方位覆盖客户,如线上线下渠道可以组合推广,来线下网点客户可以引导线上参与活动等。
4. 场景探索需慎重规划、精细打磨
4.1 告别虚假繁荣,场景建设需谨慎
说回场景建设,下面这个提法大家一定不陌生——“我们要建设泛生活场景带来人气和活跃,创造机会洞悉客户需求,进而投其所好带动金融主业的繁荣”。愿望是美好的,路径是没说清楚的,真要跑通的难度是极大的。这些年我们不断看到很多银行在自建场景的定位、规划和落地上陷入进退两难的困境。
比如,有些流量和活跃度都还在低位的银行,在还没有对竞争现状、流量来源、商业模式、成本预估、转化路径等做好通盘规划,就希望通过建设商城来打造电商场景,继而引流促活、提升业务规模,结果可想而知。场景搭建是个复杂的工程,不仅仅是技术开发、系统搭建,还涉及到务实的定位、清晰的经营策略、细致的目标拆解和执行。电商是已经有多个互联网巨头持续在死磕的场景,手机银行借由传统电商模式是很难实现盈利的。
场景搭建要有明确的价值目标,要关注市场和同业的现状和趋势,要充分看清自身的资源禀赋,包含对产品、客群、渠道等关键要素的复盘和展望。更要理清效益回流路径,对“流量-客户活跃度-稳定性-粘性-提升效益”链路中的每一次转化都要做好投入产出的测算。
引入泛生活场景,短期带来的流量与客户,如何转化为核心业务的客户、如何增加复购保持粘性、如何助力业务北极星指标的达成,对于场景建设这样的大工程来说,长期收益的帐和实现路径一定要想清楚。
4.2 与三方合作探索、分阶段推进
这些年流行一句话,不要拿你的业务爱好去挑战别人的专业。毕竟,术业有专攻,每个场景都有自己的积累和门道。银行试水非金融场景自然也不例外,初期可选择与三方合作,避免盲目大手笔投入自建。一方面降低试水成本,另一方面也有机会融合三方资源,实现链条互通、互利共赢。
尤其是中小型或数字化基础设施还处于发展爬坡阶段的银行,精选细分场景、小步迭代,前期以三方合作为主,降低成本的同时还可以快速上线面客,进行验证调整;中期推进科技发展,逐步实现场景与业务融合;后期引入自建场景,细分场景领域,形成特色化服务,打造自身优势。
4.3 提升风控能力,保护客户权益与利益
与三方场景融合既会带来很多机遇,也不可避免地伴随着各项风险,需要风控部门根据场景属性、活动需求等适配风险管理机制,确保资源的有效投放、保障客户的权益。尤其是与三方合作过程中,除了自身风险防控,也要关注三方合作生态的风险管理,规范合作及准入机制。如与第三方对接过程中涉及到的客户信息需要脱敏,保证客户信息的安全性。
4.4 以客户为中心搭建细分场景
我们常说要以“客户为中心”搭建场景,但在业务调研中,还是发现很多主推场景与目标客群的关联性很弱。要做到以客户为中心,需要抓住客户的痛点,了解客户画像、结合客群画像标签,细分场景进行差异化营销。
如针对爱车一族,可以提供加油、保养、洗车等相关权益服务,推荐相关的业务服务如车主信用卡等,为车主客群打造沉浸式、场景化体验。反之,如果有明确指向要主推某款服务/产品,如子女留学贷服务、个人养老投资基金,可以围绕其场景属性在客群筛选、活动策划和触达策略上做好适配。
洞察客户的兴趣爱好、行为特征、金融属性等指标,挖掘客户在细分场域的需求,提高业务服务的相关性、关联性,可持续性的提升客户粘性、培养使用习惯,真正实现以客户为中心。
4.5 不要执着于“大而全”
有实力、有记忆点才是你的护城河。找准属于自己的方向,心无旁骛做到最好的自己,才有机会突出重围。手机银行需要充分利用自身的优势,打通渠道、相互引流,建立部门之间的联动机制,聚焦自身优势的场景进行布局,结合精细化管理与营销策略,深耕细分场景领域,最终实现MAU与AUM的双向提升。
结语
总的来说,手机银行想要提升MAU需要持续运营,不断优化,这是个长期过程,没有任何一家银行可以复制另一家银行的成长路径,因此也不存在标准化的、一劳永逸式的运营万金油。
活动是提升MAU的有利抓手,需要有清晰的目标并进行核心指标拆解、数字化驱动搭建数据分析体系、客户分层分群进行差异化管理、搭建充分发挥自身禀赋的营销阵地。除此之外,通过场景融合、分阶段接入和建设能够切实推动主业发展的泛生活场景,也可以实现MAU和AUM的提升,但需权衡场景风险与成本资源之间的利弊关系,打造差异化、特色化,以客户为中心的场景新生态。
白皮书PDF、行业交流、一对一评估诊断等
请扫码联系本文作者交流
